В данной статье Казуо Маримото анализирует генеалогическую таблицу, составленную во второй половине 15-го века, являющую собой неизвестную до этого родословную Тимуридов. Более пристальное изучение ее показывает, что она представляет собой образец легитимации, распространенной среди суфиев-ясавитов Центральной Азии. Генеалогия возводит Тимуридов к героям исламизации региона, святым воинам, якобы проиcходившим от Мухаммада ибн аль-Ханафия, потомки которого предположительно управляли землями, позже ставшими территориями династии Тимуридов. Изобретатель этой генеалогии, однако, остается неизвестным.
An Enigmatic Genealogical Chart of the Timurids: A Testimony to the Dynasty’s Claim to Yasavi-ʿAlid Legitimacy? – статья Казуо Маримото в журнале Volume 44, Issue 1-2, . Казуо Моримото получил степень доктора философии в 2004 году в Университете Токио и в данный момент он работает в Институте Восточной культуры данного университета. Его главный научный интерес лежит в изучении роли и положении сейидов /шарифов – потомков Пророка Мухаммада – в мусульманских обществах. Казуо Мориомото так же занимается другими областями, как культурные аспекты городской/местной элиты в домонгольском Иране и история шиизма.
Краткий обзор
Генеалогии часто помогают историкам определить политические, религиозные и социальные ценности, превалировавшие в конкретном обществе. Часто они являются искусственными конструктами, изобретенными в соответствии или с помощью данных ценностей. Когда источники генеалогии более или менее соответствуют ценностям и дискурсам, о которых мы имеем представление, то логику и мотивы ее можно понять. Но если возникают трудности в определении ценностей и дискурсов, связанных с той или иной родословной, то генеалогия превращается просто в бессмысленный набор имен. Данная генеалогия находится посередине таких двух сценариев и даже склоняется к последнему.
Генеалогическое древо, на котором сфокусирована данная статья, входит в манускрипт, датируемый второй половиной 15 века. Оно представляет собой родословную Тимуридов, идущую от легендарной династии исторических караханидов, где прародителем является легендарный исламизированный герой из центральноазиатских мифов и ясавийских суфийских традиций. Мухаммад ибн Али (Ханафия) – третий сын имама Али ибн Абу Талиба (племянника Пророка Мухаммеда), потомки которого были одними из активных распространителей Ислама в Центральной Азии, находится в центре этой генеалогии.
Данная генеалогия, описанная на арабском языке, была обнаружена в тетради, принадлежащей Али ибн Касиму аль-Мусави аль-Наджафи, который происходил из Бану Мухсин, семейства хусайнидов (потомков Пророка), проживавшего в Наджафе. Аль-Наджафи специализировался на написании генеалогии сайидов, которые составляли так называемый дом Пророка или Ахль-аль-Байт. Наджафи вел тетрадь, в которую он копировал тексты из других источников, например, из манускрипта Баян ал-Адия. Этот манускрипт описывал семейства, происхождение которых от дома Пророка было опровергнуто специалистами, и был написан более ранним автором Аламом аль-Дин абд Аллаха ибн Катилой (примерно конец 14го века). Аль-Наджафи нарисовал генеалогию Тимуридов на полях переписанного им текста ибн Катилы.
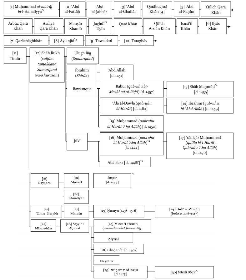
Родословную Тимуридов можно разделить на два раздела: первая часть восходит к Мухаммеду ибн Аль-Ханафия (ум. в 700 г. н.э) от сына Амира Тимура, Шахруха (1377-1477). Вторая относится к другим потомкам легендарного завоевателя. Первая часть отличается от второй более четкой структурой, которая видна в мелких деталях таких, как линии, соединяющие поколения (отца и сына через слово «ибн»).
Приведем пример одной части генеалогической таблицы, переведенной Моримото:
Мухаммад ал-ма руф би-л-ханафия—-Абд ал-Фатах—Абдуль-Гафар—-Карабугра Хан—Абд ал-Рахим—-Килич Кара хан—-Арбуз кара хан—-Авлия Кара Хан—Мансур хамир—Жахгди Тигин—-Кара хан—Кылыч арслан Хан—Исма ил хан—Илиас хан—Карачагхан—Айланжид—Таваккул—Тарагай—Тимур—Шахрух и т.д.
Моримото задается вопросом: почему Аль-Наджафи решил вписать Тимуридскoе генеалогическое древо в свою тетрадь, посвященную суфиям? Рядом с копированной родословной Тимуридов Аль-Наджафи включил две идентичные генеалогии – одну известного центральноазиатского суфийского святого Ахмада Яссави (ум. 1166-67), чья родословная скопирована с манускрипта Баян ал-Адия и восходит к Абдуль-Гафару. Вторая принадлежит Бильгя Хану, так называемому «Шейху Туркестана», чья генеалогия совпадает с генеалогией, представленной Тимуридской генеалогической диаграммой вплоть до поколения Ильяс Хана. Обе эти генеалогии содержат крайне сомнительные звенья и возводят обе фигуры к Мухаммеду ибн Аль-Ханафия. Возможно, Аль-Наджафи переписал все эти три генеалогии, которые являют собой образец ложных родословных, так как они все идентичны и приводят предполагаемых потомков Мухаммеда ибн Аль-Ханафии. Но родословная Тимуридов не является главным фокусом тетради, она приведена на полях и не представляет большого интереса для владельца тетради.
Аль-Мусави Аль-Наджафи путешествовал по землям, которые входили в империю Тимуридов, и посещал Герат в 1464-1465 годах. Герат был столицей этой части Тимуридского Хорасана, где властвовали султаны Абу Саид и Хусаин Байкара. Аль-Наджафи имел довольно тесные связи с Тимуридской элитой и встречался с султаном Абу Саидом во время визита последнего в Мешхед. Трудно сказать, где была записана сама родословная, расположение может варьироваться от Ирана до Ирака (возможно, в самом Наджафе). Таким же образом, ничего не известно об источниках, из которых Аль-Наджафи переписал эту генеалогию. Возможно, он получил сведения от тимуридов и, скорее, записал ее как генеалогию Шахруха, а не всех Тимуридов.
Имена, которые расположены между Карачагханом и Шахрухом, знакомы специалистам. Данная часть генеалогии сходится с более известной монгольской генеалогией Тимуридов, где происхождение идет от легендарной Алан Гоа, прародительницы Чингисхана, и таким образом соединяет тимуридов с чингизидами. Карачагхан (у Аль-Наджафи) сходится с Карачаром, который в тимуридской монгольской родословной идет как пятый предок Тимура. Имена Карачагхан, Айланжид, Тарагай (отец Тимура) сходятся в обеих родословных. Но у Аль-Наджафи отсутствует, к примеру, Ичил, который в других источниках приводится как прапрадед Тимура. Карачар фигурирует как советник Чагатая, который был назначен самим Чингисханом. Шами (ум. 111-1412 гг.) в Зафара Намэ (Книге Побед) среди всех предков Тимура указывает именно Карачара с перечислением заслуг последнего. Присутствие во многих источниках, включая родословную, переписанную Аль-Наджафи, именно пяти основных предков Тимура говорит о том, что схема из пяти имeн была неким «неоспоримым фактом» в данный исторический период. Так же включение Карачагхана, возможно, объясняется желанием сделать родословную более достоверной.
Заметно, что родословная потомков Тимура в тетради Аль-Наджафи была вставлена или надстроена в родословную Мухаммеда ибн Аль-Ханафии. При этом видно, что существуют «зазоры» – к примеру, отсутствие потомка Тимура Джахангира (1356-1376). Или, к примеру, Байкара и Ахмад представлены как сыновья Тимура, и Исфандияр как сын Байкары, тогда как все вышеперечисленные исторические личности были сыновьями Умар шайха (1354-94). Данные неточности говорят о том, что Аль-Наджафи не проводил глубокого исследования данной родословной.
Особенно фантастична и наиболее странна та часть родословной, которая соединяет Мухаммеда ибн Аль-Ханафию и Ильяс Хана, так как всего через четыре поколения после ибн Аль-Ханафии возникает совершенно тюркское имя – Карабугра Хан, который приводится как его потомок. При этом между Карачагханом (Карачаром) и Мухаммедом ибн Аль-Ханафией виден огромный временной разрыв в шесть веков, тогда как в родословной указано только 14 поколений.
Однако родословная, несмотря на все неточности, была убедительной для своих современников, так как отражала центральноазиатский нарратив исламизации, укорененный в ясавийской суфийской традиции, где главным протагонистом выступает Исхак Баб – один из трех легендарных героев, распространявших ислам. Исследования Д. ДеВиза и А. Муминова и др. о наследии Исхак Баба в нарративной и генеалогической традициях[1] показали, что данный нарратив сложился в период монгольского владычества (13-14 века) среди местного мусульманского населения. Согласно данной легенде, в 8 веке Исхак Баб, потомок Мухаммеда ибн Аль-Ханафии, совершал походы со своим братом Абд ал-Джалилом и дядей со стороны отца Абд ал-Рахимом для распространения ислама и эти три главных героя, исламизировавшие регион, вели священные войны с немусульманским населением. Исхак Баб, Абд ал-Джалил и Абд ал-Рахим фигурируют как предки и основатели во многих родословных знаменитых суфиев и святых семейств ходжа в различных частях Центральной Азии.
Использование мифа о происхождении от Исхак Баба можно проследить в источниках 14 века, к примеру, в агиографии Исмаил Аты (ум. 1314-15 или 1333-34 гг.), которая была написана его сыном Исхаком Ходжой. Исмаил Ата был суфием, принадлежавшим ордену Яссавия, и в агиографии предком Исмаил Аты (как и Ахмада Ясави) является Исхак баба и его брат Абд ал-Джалил. Линия Исмаил Аты, по мнению ДеВиза, является одной из влиятельнейших в Центральной Азии.
В Тимуридской родословной Аль-Наджафи нарратив Исхак баба присутствует в следующей генеалогической цепи: Мухаммед ибн Аль-Ханафия—Абд ал-Фаттах—Абд ал-Жалил—Абд ал-Джаббар—Абд ал- Кахар—Абд ал-Рахим. Отсутствие Карабугра Хана, конечно, является серьезным недостатком, но присутствие Абд ал-Кахара подтверждает, что данная Тимуридская родословная базируется на нарративе Исхак бабы. Понятно, что объединяя Тимуридов с влиятельными суфийскими шейхами, родословная выполняла четкую политическую цель, так как шейхи могли бросить вызов потомкам Тимура за политическое влияние.
Три легендарных героя Исхак Баб, Абд ал-Джалил и Абд ал-Рахим пересекаются и с другим нарративом, связанным с династией Караханидов. Исхак баб и его родственники проводили исламизацию, согласно легендам, на территориях, которые исторически принадлежали династии Караханидов. Когда три героя достигли Ташкента (Чач), они разделились – Абд ал-Рахим завоевал Кашгар, правил там тридцать лет и исламизировал его, также как и Баласагун. Таким образом, родословная Тимуридов показывает их как потомков легендарной династии, которые еще до самого Тимура исламизировали регион, были воинами за веру, но также и его правителями.
Подводя итог, нужно отметить, что, несмотря на то, что данная родословная выглядит фантастически, на самом деле она несет глубокий смысл. В ней можно увидеть две главные формы легитимности власти: ясавийскую и алидскую. Нарратив Исхак баба есть связь с ясавийской традицией. Данные связи хорошо исследовали ДеВиз и Муминов. Но так же в данной родословной Тимуриды представлены как алиды (потомки Али). Моримото приводит ряд эпитафий (из мемориала Шах-и Зинда в Самарканде), где говорится, что легендарная Алан Гоа имела непорочную связь с лучом света, принявшим форму человека-потомка Али ибн Абу Талиба (племянника пророка Мухаммеда). Во-первых, это возводит Тимура в ранг «мстителей за гибель Хусейна» (сына Али и сводного брата Мухаммеда ибн Аль-Ханафия), что было немаловажным фактором в осаде и покорении Тимуром Дамаска. Во-вторых, возведение Тимуридов к Али происходит параллельно чингизидской генеалогии. Хотя они объединены происхождением от Алан Гоа, две династии – тимуридов (караханидов) и чингизидов, похоже, претендуют на самостоятельные, хотя и параллельные позиции.
Самым главным моментом остается неизвестная личность автора генеалогии Тимуридов, записанной Аль-Наджафи. Мы не знаем, кто изобрел ее – придворный тимуридов или суфийский шейх, но определенно она служила целям укрепления династии.
Работа Маримото настоятельно рекомендуется специалистам, интересующимся процессами исламизации в регионе, святыми семействами и сакральными родословными. Привязка ходжей или семейств кожа к Алидам, к Алан Гоа (к древу Чингисхана) до сих пор курсирует среди кожа в южных регионах Казахстана, что я зафиксировал во время полевых работ в 2014 году. Но, на мой взгляд, источниками данных происхождений являются зачастую уже не семейные или родовые предания, но то, что представители святых семейств активно восстанавливают сакральное прошлое, читают и имеют доступ к академической литературе, главным образом, на русском и казахском языках.





